
-
生物通官微
陪你抓住生命科技
跳动的脉搏
CUDC907促进NF2神经鞘瘤细胞凋亡
【字体: 大 中 小 】 时间:2022年07月28日 来源:Oncotarget
编辑推荐:
CUDC907在NF2神经鞘瘤模型和原发性VS细胞中具有细胞毒性活性,是临床试验的候选对象。
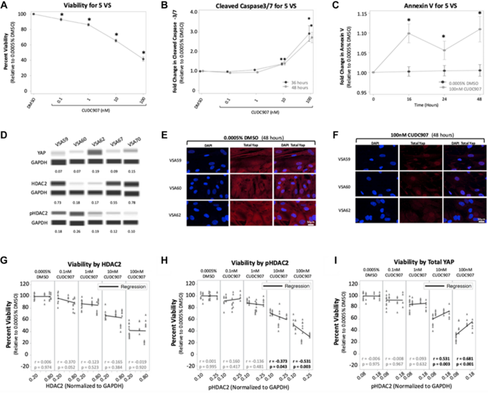
图5:CUDC907降低前庭神经鞘瘤的生存能力并诱导caspase切割。
一篇新的研究论文于2022年7月19日发表在Oncotarget杂志上。
2型神经纤维瘤病(NF2)是一种由NF2编码的梅林肿瘤抑制因子的致病变异引起的罕见肿瘤疾病。患者会发展为前庭神经鞘瘤(VS)、周围神经鞘瘤、脑膜瘤和室管膜瘤。目前还没有批准的NF2药物疗法。之前的工作确定了磷酸肌苷-3激酶(PI3K)作为一个可药物靶点。
来自中佛罗里达大学和迈阿密大学米勒医学院的研究人员Julianne Huegel、Christine T. Dinh、Maria Martinelli、Olena Bracho、Rosa Rosario、Haley Hardin、Michael Estivill、Anthony Griswold、Sakir Gultekin、Xue-Zhong Liu和Cristina Fernandez-Valle对药理活性化合物库(LOPAC)进行了无偏化学化合物筛选,作为一种先导高通量筛选,以确定NF2神经细胞瘤的抑制靶点。
“在这里,我们筛选了PI3K通路抑制剂,以降低人类神经鞘瘤细胞的活力。”
先导化合物CUDC907,一种双组蛋白去乙酰化酶(HDAC)/PI3K抑制剂,进一步评估其对分离和神经移植的神经鞘瘤模型细胞和原代VS细胞的影响。CUDC907 (3 nM IG50)降低了人梅林缺陷雪旺细胞(MD- sc)的活力,MD的选择性是wt - sc的5-100倍。CUDC907 (10 nM)在24小时内促进人MD-SCs细胞周期阻滞和caspase-3/7激活。Western blots证实乙酰化赖氨酸的增加和pAKT和YAP的减少是剂量依赖的。
在14天的治疗方案中,CUDC907降低了44%的肿瘤生长速度,调节了phospho-target水平,并降低了YAP水平。在5个初级VS中,CUDC907降低活力,诱导caspase-3/7卵裂,并降低YAP水平。其疗效与基础磷- hdac2水平相关。CUDC907在NF2神经鞘瘤模型和原代VS细胞中具有细胞毒活性,可用于临床试验。
“总之,我们证明了CUDC907降低了NF2神经鞘瘤中三个主要信号通路(HDAC、PI3K和YAP)的活性,并在几个神经鞘瘤细胞模型和所有5个基因独特的主要VS中持续降低存活率和诱导凋亡。这些一致的结果表明,CUDC907可能会促进不同NF2突变患者神经鞘瘤的消退,并支持临床评估CUDC907对NF2相关的神经鞘瘤和可能由NF2致病变异[45]驱动的其他癌症。目前,该药物在其他适应症的临床试验中使用表明,与单一疗法相比,多模式药物的临床兴趣更大。”
生物通微信公众号
知名企业招聘