
-
生物通官微
陪你抓住生命科技
跳动的脉搏
p38 MAPK驱动CD4+T淋巴细胞衰老并增强其病理潜能:线粒体功能障碍与Th17型SASP的机制研究
【字体: 大 中 小 】 时间:2025年07月16日 来源:Immunity & Ageing 5.2
编辑推荐:
本研究针对衰老CD4+T淋巴细胞在炎症性疾病中的作用机制,揭示了p38 MAPK通过破坏线粒体自噬(mitophagy)、导致功能障碍线粒体积累,进而促进Th17型衰老相关分泌表型(SASP)产生的关键通路。智利大学等机构研究人员采用氧化应激诱导衰老模型,结合p38抑制剂BIRB-796干预,证实靶向该通路可改善线粒体功能并减少促炎因子释放,为治疗衰老相关慢性炎症疾病提供了新靶点。
研究背景与意义
免疫衰老是许多慢性炎症疾病的共同特征,其中CD4+T淋巴细胞的衰老现象尤为关键。这些细胞在衰老过程中会分泌大量促炎因子(即衰老相关分泌表型,SASP),促进组织炎症和骨吸收。虽然p38 MAPK(丝裂原活化蛋白激酶)在CD8+T细胞衰老中的作用已被确认,但其对CD4+T细胞衰老的调控机制仍不明确。特别是在线粒体质量控制失衡与Th17型炎症反应增强之间的关联,成为理解免疫衰老病理机制的重要突破口。
智利大学牙科学院的研究团队通过建立过氧化氢(H2O2)诱导的CD4+T细胞早衰模型,系统研究了p38 MAPK的调控作用。研究发现发表于《Immunity》杂志,揭示了该通路通过双重机制——既阻碍线粒体自噬又促进Th17型细胞因子分泌——推动CD4+T细胞的病理转化。
关键技术方法
研究采用C57BL/6小鼠脾脏分离CD4+T细胞,通过400μM H2O2诱导应激性早衰。利用流式细胞术检测SA-β-Gal活性、线粒体膜电位(TMRE)和ROS(MitoSOX);共聚焦显微镜分析线粒体-溶酶体共定位;Western Blot检测磷酸化p38;ELISA-Multiplex定量Th17相关细胞因子;并采用特异性抑制剂BIRB-796进行功能挽救实验。
主要研究结果
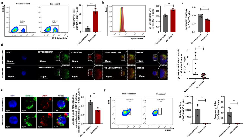
1. 衰老CD4+T淋巴细胞的表征
氧化应激诱导的细胞表现出典型衰老特征:体积增大(

2. 线粒体自噬障碍
衰老细胞溶酶体质量增加但蛋白酶活性降低,线粒体-溶酶体共定位减少50%(

3. 线粒体功能障碍
电镜显示线粒体形态圆润化(面积增加1.8倍),伴随膜电位丧失和ROS爆发(

4. p38 MAPK的核心调控作用
抑制剂BIRB-796处理使线粒体质量减少40%,ROS水平降低60%(

5. Th17型SASP的产生机制
衰老细胞分泌IL-17A/IL-6/GM-CSF等因子增加3-5倍,RORγt转录因子表达上调。p38抑制使IL-17A+细胞减少70%,证实该通路直接调控炎症分泌(

结论与展望
该研究首次阐明p38 MAPK通过"线粒体自噬障碍-ROS累积-Th17极化"轴驱动CD4+T细胞衰老的分子机制(

生物通微信公众号
知名企业招聘